公众版
员工版
互联网医院
English
医院首页
医院概况
新闻中心
就诊指南
科室专家
护理天地
健康科普
互联网医院
 
您当前的位置 : 天津市肿瘤医院  >  医疗技术科室  >  乳腺影像诊断科  >  学科动态
 
战“疫”复医 用心服务患者——七项乳腺影像检查流程及注意事项整理好啦!请您查收!
 时间: 2020-03-24  来源: 天津市肿瘤医院
 
  

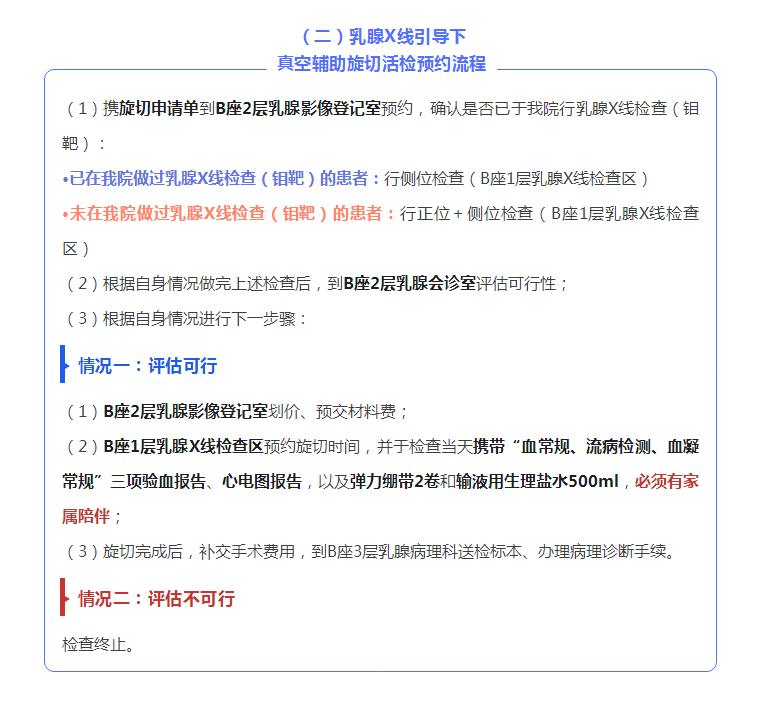
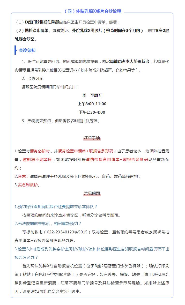
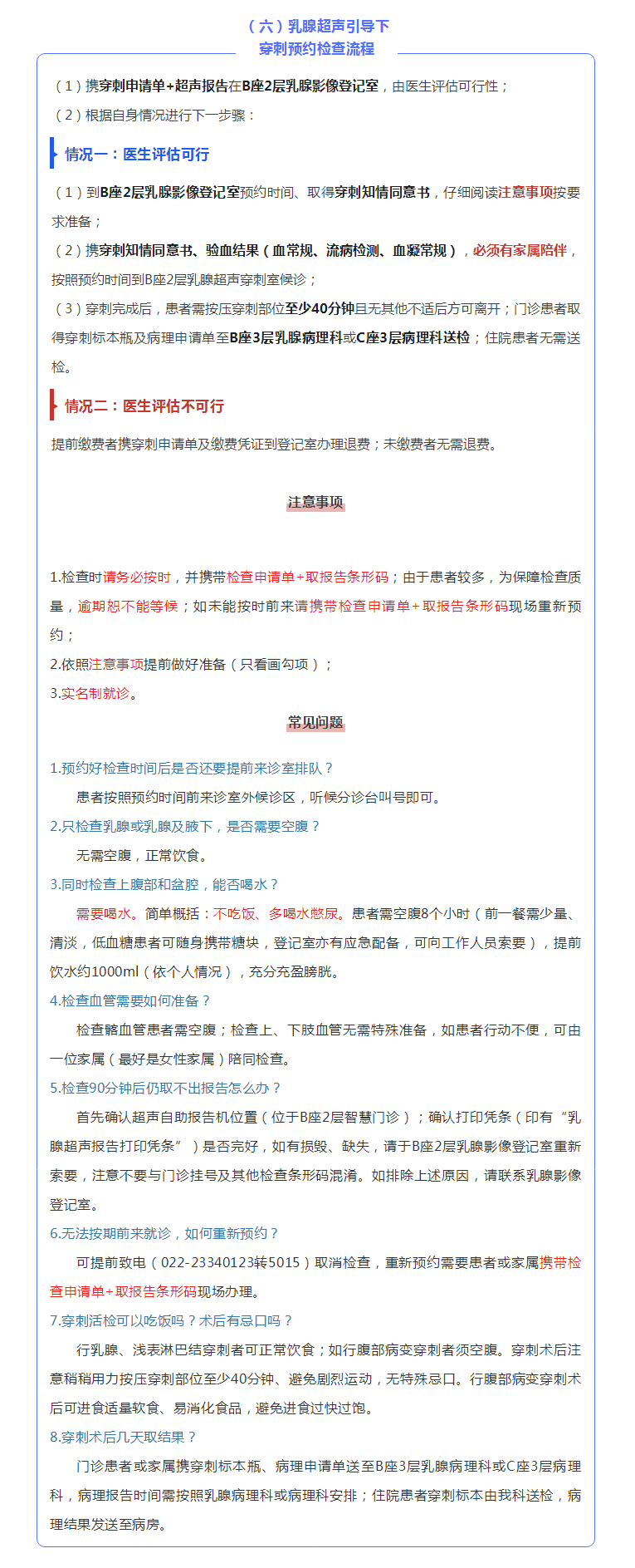
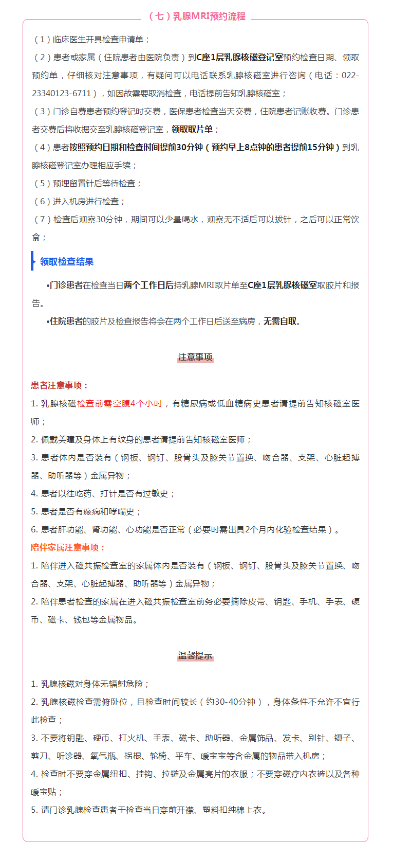
  我院乳腺影像诊断科是集乳腺X线、超声、磁共振检查于一体的专业特色科室,目前开展的三大类别七个项目的就诊流程和注意事项都在这里了,请您快快看过来!

 

 
 
 
 
法律声明 | 联系我们
Copyright @ 2005 Tianjin Medical University Cancer Institute and Hospital. All rights reserved.
天津市肿瘤医院(天津医科大学肿瘤医院) 版权所有 津教备0005号 津ICP备05002861号
中文域名:天津市肿瘤医院.公益 天津医科大学肿瘤医院.公益