公众版
员工版
互联网医院
English
医院首页
医院概况
新闻中心
就诊指南
科室专家
护理天地
健康科普
互联网医院
 
您当前的位置 : 天津市肿瘤医院  >  临床科室  >  结直肠肿瘤科  >  特色科室
 
结直肠癌发病率逐年攀升,防癌应该怎么做?
 时间: 2021-03-01  来源: 天津市肿瘤医院
 
  

  要想了解我国结直肠癌发病率为什么逐年呈上升趋势,首先我们需要知道结直肠癌发病可能与哪些因素有关。

  以上病因提示,结直肠癌与不良生活习惯高脂肪和肉类饮食肥胖代谢疾病等密切相关。

  我国自改革开放以来,城镇面积不断增大,人民生活水平不断提高,饮食习惯和生活方式均好获得了明显改善,高油高脂高蛋白饮食摄入增加,糖尿病等代谢性疾病发病率及肥胖人群亦不断增加,吸烟、饮酒多存在于男性群体中且同样呈增加趋势,这些生活方式的改变,均有可能成为结直肠癌的发病高危因素。

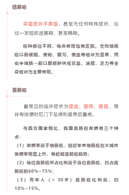
  结直肠癌分为结肠癌直肠癌

  一般而言,40岁以上有以下任一表现者应列为结直肠癌高危人群:

  (1)I级亲属有结直肠癌史者;

  (2)有癌症史或肠道腺瘤或息肉史;

  (3)大便隐血试验阳性者;

  (4)以下五种表现具两项以上者:黏液血便、慢性腹泻、慢性便秘、慢性阑尾炎史及精神创伤史。

  对以上高危人群,建议行纤维结肠镜检查钡剂灌肠检查以排除结直肠癌。

  中国临床肿瘤学会(CSCO)指南工作编委会组织国内专家编写的2019版《结直肠癌诊疗指南》中将无症状健康人群结直肠癌筛查,分为一般人群结直肠癌筛查高危人群结直肠癌筛查  

提供、审核 | 结直肠肿瘤科

编辑 | 宣传处朱芸、曹亚鸥

 
 
 
 
法律声明 | 联系我们
Copyright @ 2005 Tianjin Medical University Cancer Institute and Hospital. All rights reserved.
天津市肿瘤医院(天津医科大学肿瘤医院) 版权所有 津教备0005号 津ICP备05002861号
中文域名:天津市肿瘤医院.公益 天津医科大学肿瘤医院.公益