公众版
员工版
互联网医院
English
医院首页
医院概况
新闻中心
就诊指南
科室专家
护理天地
健康科普
互联网医院
 
您当前的位置 : 天津市肿瘤医院  >  就诊指南  >  医保信息
 
天津市2024年基本医疗保险待遇标准
 时间: 2024-02-01  来源: 
 
  

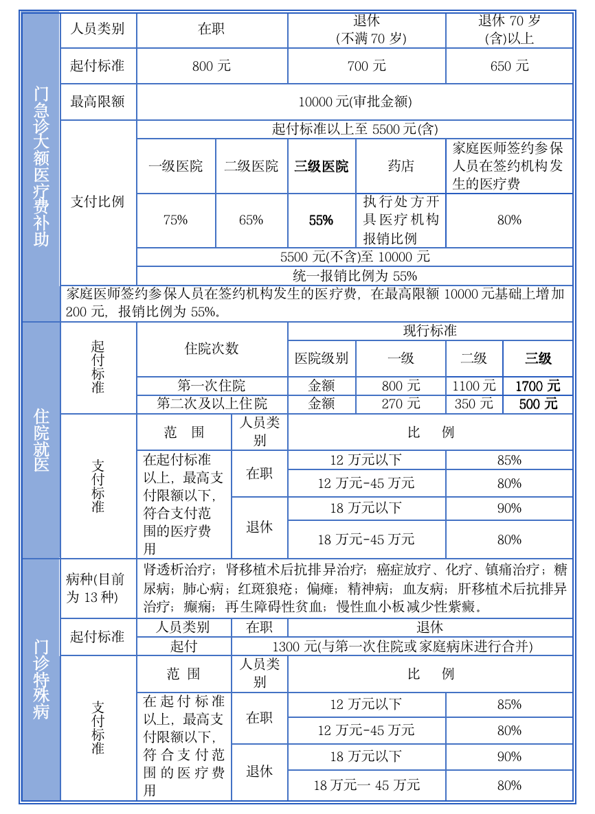
  我院为三级专科医院,天津市参保人员到院就医执行三级医院的基本医疗保险报销待遇标准。外地参保人员到院就医执行参保地的基本医疗保险报销待遇标准,详细内容可咨询参保地。

  一、天津市城乡居民基本医疗保险待遇标准

  备注:1、我院为三级专科医院,天津市城乡居民医保门(急诊)报销无需事先选定一家作为定点就医报销机构,直接刷卡就医即可按规定报销。2、参保人员与所属基层医疗机构家庭医生签约,从签约次月起,个人门诊医保额度增加200元,支付比例提高五个百分点。具体办法按照居民医保现行政策执行。

  二、天津市城镇职工基本医疗保险待遇标准

  三、天津市大病保险

  在一个年度内,参保人看病就医(含门(急)诊、住院、门诊特殊疾病),在基本医疗保险报销后,政策范围内个人负担部分的医疗费用,累计超过大病保险起付标准、30万元(含)以下部分,纳入大病保险给付范围。城乡居民大病保险、城镇职工大病保险均参照执行。

 
 
 
 
法律声明 | 联系我们
Copyright @ 2005 Tianjin Medical University Cancer Institute and Hospital. All rights reserved.
天津市肿瘤医院(天津医科大学肿瘤医院) 版权所有 津教备0005号 津ICP备05002861号
中文域名:天津市肿瘤医院.公益 天津医科大学肿瘤医院.公益